1.项目概况
根据业主松下万宝美健生活电器(广州)有限公司提供资料,预估废水中含有CODCr、BOD5、动植物油等污染物。其中COD超标,BOD含量高,因此,根据以往水样检测数据及经验,设计进出水水质如下表。
项目 水质 | CODcr | BOD5 | 动植物油 | 磷酸盐 | 氨氮 | 悬浮物 |
设计进水水质 | 350-450 | 200-300 | 80 | 10 | 20 | 200 |
| 设计出水水质 | ≤110 | ≤30 | ≤15 | ≤1.0 | ≤15 | 100 |
| 排放标准 | ≤110 | ≤30 | ≤15 | ≤1.0 | ≤15 | 100 |
2.设计水量
按照业主提供的排水量,本次设计按平均时流量:Qev=20m3/h设计,每天24小时运行。
3.工艺流程说明

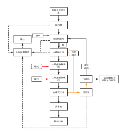
工艺流程图
原理说明:污水进入隔油调节池,进行均质均量,调节池中设置预曝气系统,再经液位控制仪传递信号,由提升泵送至水解酸化池,进行水解酸化和硝化反硝化,降低有机物浓度,然后入流一级生物接触氧化池进行好氧生化反应,通过曝气对废水进行充氧,并使池内废水处于流动状态,以保证废水与填料充分接触,使废水中的有机物及氨氮得以较彻底的去除,在此绝大部分有机污染物通过生物氧化、吸附得以降解,出水自流至二级接触氧化池后进一步氧化,通过生化沉淀进行固液分离后,沉淀池上清液达标外排。二沉池中的污泥部分回流至水解酸化池,另一部分污泥泵至污泥池进行脱水处理,污泥池上清液回流至调节池再处理。
4.现场图片





